「本を出したい」と思いったとき、多くの人がいきなり原稿を書き始めようとします。しかし、商業出版においてそれは遠回りです。
最初に取り組むべき、そして最も情熱を注ぐべきは「出版企画書」の作成です。
この出版企画書で、編集者に「この本なら売れる、投資する価値がある」と思わせる必要があるのですが、編集者は日々、膨大な数の企画書に目を通していますので、一通にかける時間はわずか数十秒しかありません。
その短い時間で「これは売れる!」と興味を持ってもらうためには、タイトル・目次・プロフィールに、戦略的な工夫を凝らす必要があります。
今回は、採用率を高める企画書の書き方をお伝えします。
タイトルの作り方|企画の8割は「1行」で決まる
読者が書店で本を手に取るかどうかは、タイトルを1秒見て決めます。
これと同様に、出版企画書の成否もタイトルにかかっています。
「内容の説明」ではなく「読者のメリット」を
ありがちな失敗は、「○○の進め方」といった教科書のような説明タイトルにしてしまうことです。
編集者の目を引くには、「この本を読むと、読者にどんな得があるのか」を一瞬でイメージさせる必要があります。
- ベネフィットを明確に: 「売上が上がる営業術」ではなく「口下手でも3回会わずに契約が取れる営業術」のように、具体的で魅力的な約束を盛り込みます。
- 1行で要約する: 企画の本質が1行に凝縮されていないと、メッセージはぼやけてしまいます。「要するに、誰がどうなれる本か?」を突き詰め、サブタイトルも活用して補完しましょう。
目次の作り方|論理と再現性を証明する
タイトルで「期待」をいだかせた後、その期待を「確信」に変えるのが目次の役割です。
企画を練っていると、あれもこれもと盛り込みたくなりますが、出版企画は「引き算」が鉄則です。
「誰の、どんな悩みを、あなただけのどんな方法で解決するのか?」をシンプルに伝えるようにしましょう。
見出しだけで「結論」がわかるように
目次は単なる章立てではありません。
「見出しを流し読みするだけで、著者の主張が理解でき、悩みへの解決策が見える」構成が理想的です。
- 疑問形は避ける: 企画段階では「なぜ○○なのか?」ではなく「○○だから上手くいく」と、結論を言い切る見出しにします。
- 再現性の高いステップを見せる: 読者が「これなら自分にもできそう」と感じるロードマップを提示しましょう。
プロフィールの書き方|「なぜ、あなたなのか?」
編集者が最後にチェックするのは、「この企画を書き上げる力がこの人にあるのか?」という点です。
単なる職務経歴書を並べるだけでは、著者としての魅力は伝わりません。
実績とストーリー
- 数字で証明する: 「長年の経験」ではなく「15年間で3,000人の悩みを解決」のように、客観的な数字を必ず入れましょう。
- 「ギャップ」を見せる: 完璧な成功者の話よりも、「かつてはどん底だったが、この方法で立ち直った」というV字回復の物語の方が、読者の共感と説得力を生みます。
- この本を書く資格に特化する: その企画に関係のない経歴は思い切って削り、テーマにおける「第一人者」であることを強調します。
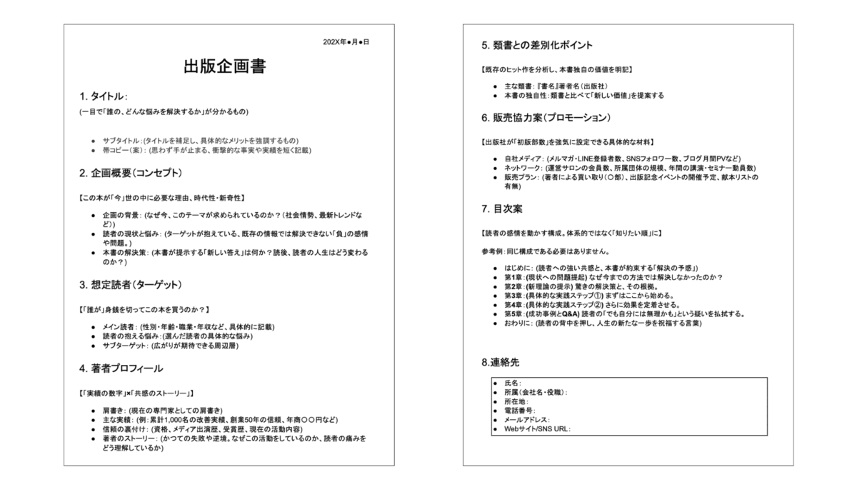
出版企画書テンプレート
「出版企画書テンプレート」を開き、ファイル→ダウンロードを選択してください。(もしくは、ファイル→コピーを作成)
ビジネス書の企画として、編集者が検討しやすい標準的な構成案をまとめました。
出版企画書の構成
- 仮タイトル・サブタイトル
- 一目で「誰の、どんな悩みを解決するか」が分かるもの。
- 企画概要
- この本が今、世の中に必要な理由は何か?(時代性・新奇性)
- 想定読者
- 「30代、中間管理職、部下の離職に悩む人」のように具体的に。
- 著者プロフィール
- 実績を数字で示す。過去の逆境や失敗も開示し、共感を生む。
- 類書との差別化ポイント
- 既存のヒット作を挙げ、それらにはない独自の価値を明記する。
- 販売協力案
- 自身のメルマガ、SNS、講演先など、販促の具体的なリソース。
- 目次案
- 読者の感情の動きに合わせた構成にする(体系的な順番ではなく、知りたい順番)。
次のステップ:作成した企画書のチェック
出版企画書は、カッコつけて書く必要はありません。むしろ、「バカバカしいほど親切に、徹底的に読者の味方になって書く」こと。
これが結果的に、編集者にとっても魅力的な企画書になります。
次のページでは、「企画書を書いたら、まずチェックしたい3つのこと」というテーマでお話ししていきますので、必ず確認してみてください。
